变频器投运时需要调试的几个简单步骤
发布时间:2026-01-27来源: 点击:63
2.将变频器的电源输入端子经过漏电保护开关接到电源上。
3.检查变频器显示窗的出厂显示是否正常,如果不正确应改复位操作试试,如果还是不正确就应该要求退换。


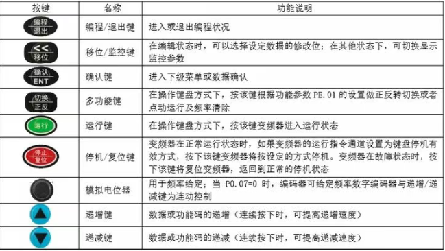
一般的变频器都有运行(RUN)、停止(STOP)、编程(PROG)、数据/确认(DATA/ENTER)、增加(UP、▲)、减少(DOWN、▼)等6个键,不同变频器操作键的定义基本都是相同的。此外有的变频器还有监视(MONTTOR/DISPLAY)、复位(RESET)、寸动(JOG)、移位(SHIFT)等功能键。
1.设置电机的功率、极数,要综合考虑变频器的工作电流。
2.设定变频器的最大输出频率、基频、设置转矩特性。V/f类型的选择包括最高频率、基本频率和转矩类型等项目。最高频率是变频器—电动机系统可以运行的最高频率,由于变频器自身的最高频率可能较高,当电动机容许的最高频率低于变频器的最高频率时,应按电动机及其负载的要求进行设定。基本频率是变频器对电动机进行恒功率控制和恒转矩控制的分界线,应按电动机的额定电压进行设定。转矩类型指的是负载是恒转矩负载还是变转矩负载。用户根据变频器使用说明书中的V/f类型图和负载特点,选择其中的一种类型。通用变频器均备有多条V/f曲线供用户选择,用户在使用时应根据负载的性质选择合适的V/f曲线。如果是风机和泵类负载,要将变频器的转矩运行代码设置成变转矩和降转矩运行特性。为了改善变频器启动时的低速性能,使电机输出的转矩能满足生产负载启动的要求,要调整启动转矩。在异步电机变频调速系统中,转矩的控制较复杂。在低频段,由于电阻、漏电抗的影响不容忽略,若仍保持V/f为常数,则磁通将减小,进而减小了电机的输出转矩。为此,在低频段要对电压进行适当补偿以提升转矩。一般变频器均由用户进行人工设定补偿。
3.将变频器设置为自带的键盘操作模式,按运行键、停止键,观察电机是否能正常地启动、停止。
4.熟悉变频器运行发生故障时的保护代码,观察热保护继电器的出厂值,观察过载保护的设定值,需要时可以修改。变频器的使用人员可以按变频器的使用说明书对变频器的电子热继电器功能进行设定。电子热继电器的门限值定义为电动机和变频器两者的额定电流的比值,通常用百分数表示。当变频器的输出电流超过其容许电流时,变频器的过电流保护将切断变频器的输出。因此,变频器电子热继电器的门限最大值不超过变频器的最大容许输出电流。
1.手动操作变频器面板的运行停止键,观察电机运行停止过程及变频器的显示窗,看是否有异常现象。
2.如果启动.停止电机过程中变频器出现过流保护动作,应重新设定加速、减速时间。电机在加、减速时的加速度取决于加速转矩,而变频器在启、制动过程中的频率变化率是用户设定的。若电机转动惯量或电机负载变化,按预先设定的频率变化率升速或减速时,有可能出现加速转矩不够,从而造成电机失速,即电机转速与变频器输出频率不协调,从而造成过电流或过电压。因此,需要根据电机转动惯量和负载合理设定加、减速时间,使变频器的频率变化率能与电机转速变化率相协调。检查此项设定是否合理的方法是先按经验选定加、减速时间进行设定,若在启动过程中出现过流,则可适当延长加速时间;若在制动过程中出现过流,则适当延长减速时间。另一方面,加、减速时间不宜设定太长,时间太长将影响生产效率,特别是频繁启、制动时。
3.如果变频器在限定的时间内仍然保护,应改变启动/停止的运行曲线,从直线改为S形、U形线或反S形、反U形线。电机负载惯性较大时,应该采用更长的启动停止时间,并且根据其负载特性设置运行曲线类型。
4.如果变频器仍然存在运行故障,应尝试增加最大电流的保护值,但是不能取消保护,应留有至少10%-20%的保护余量。
5.如果变频器运行故障还是发生,应更换更大一级功率的变频器。
6.如果变频器带动电机在启动过程中达不到预设速度,可能有两种情况:
(1)系统发生机电共振,可以从电机运转的声音进行判断。采用设置频率跳跃值的方法,可以避开共振点。一般变频器能设定三级跳跃点。V/f控制的变频器驱动异步电机时,在某些频率段,电机的电流、转速会发生振荡,严重时系统无法运行,甚至在加速过程中出现过电流保护使得电机不能正常启动,在电机轻载或转动惯量较小时更为严重。普通变频器均备有频率跨跳功能,用户可以根据系统出现振荡的频率点,在V/f曲线上设置跨跳点及跨跳宽度。当电机加速时可以自动跳过这些频率段,保证系统能够正常运行。
(2)电机的转矩输出能力不够,不同品牌的变频器出厂参数设置不同,在相同的条件下,带载能力不同,也可能因变频器控制方法不同,造成电机的带载能力不同;或因系统的输出效率不同,造成带载能力会有所差异。对于这种情况,可以增加转矩提升量的值。如果达不到,可用手动转矩提升功能,不要设定过大,电机这时的温升会增加。如果仍然不行,应改用新的控制方法,比如日立变频器采用V/f比值恒定的方法,启动达不到要求时,改用无速度传感器空间矢量控制方法,它具有更大的转矩输出能力。对于风机和泵类负载,应减少降转矩的曲线值。
在手动的基本设定完成后,如果系统中有上位机,将变频器的控制线直接与上位机控制线相连,并将变频器的操作模式改为端子控制。根据上位机系统的需要,调定变频器接收频率信号端子的量程0-5V或0-10V,以及变频器对模拟频率信号采样的响应速度。如果需要另外的监视表头,应选择模拟输出的监视量,并调整变频器输出监视量端子的量程。
免责声明:本站所提供信息均来源于网友提供或网络搜集,由本站编辑整理,如涉及版权问题,请联系本站管理员予以更改或删除