在PLC的工业控制应用中,定时器是最基础且常用的软元件之一,其核心功能是实现信号的延时接通、延时断开或周期性触发,广泛应用于电机启停控制、工序延时、间歇动作等场景。不同品牌不同型号的PLC定时器的范围都各不相同,我们先来看看三菱不同系列的定时器范围。

三菱PLC定时器基础认知
三菱PLC的定时器本质是通过对内部时钟脉冲(常用1ms、10ms、100ms三种,平时最常用的定时器比如T0 K10,就是一个精度为100ms的定时器,100*10=1秒,其定时时间计算公式为:定时时间=设定值K×时钟脉冲周期)的累积计数实现定时,当累计时间达到设定值时,定时器的输出触点(常开闭合、常闭断开)动作。
以应用最广泛的FX系列PLC为例,定时器分为两大类,其固有定时范围如下:
非积算型定时器:
T0~T199(100ms时钟),定时范围0.1~3276.7s;T200~T245(10ms时钟),定时范围0.01~327.67s。
特点是驱动条件断开或PLC断电时,计时值清零,重新通电后需重新开始计时。

积算型定时器:
T246~T249(1ms时钟),定时范围0.001~32.767s;T250~T255(100ms时钟),定时范围0.1~3276.7s。
特点是驱动条件断开或PLC断电时,计时值保持,再次通电或驱动条件恢复后,继续累积计时,需通过RST指令手动复位。

三菱5U的PLC中,定时器从T0~511都可以用,区分精度的方法如下,没有限制哪个寄存器的精度是多少。
· OUT T*** K***:100ms定时器
· OUTH T*** K***:10ms 定时器
· OUTHS T*** K***:1ms 定时器
限制是否累计型定时器的需要在软件的参数里面设置,T表示普通定时器,ST表示的是积算型定时器

如下图设置的0~15表示ST0~ST15为累积的定时器(注意此时T0~T15已经被占用了,不要使用)

三菱Q系列的PLC,定时器和前面的分类也不尽相同,只区分普通定时器和高速定时器。
OUT T*** K***:普通定时器
OUTH T*** K***:高速 定时器
定时器的具体精度则需要在PLC的参数里面进行设置。

累积型和普通定时器的范围可以自由设定,只要元件的总数量不超过PLC的限制就可以设置更多的定时器(寄存器或者别的元件可以相应设置少一点)

三菱PLC长定时实现方法
以上的定时器,三菱PLC单个定时器的最大定时时间仅为3276.7s(约54.6分钟),远无法满足工业现场中如设备待机延时、物料静置、长时间循环等长定时需求。因此,需通过编程技巧或硬件配合,扩展定时范围,实现长定时控制。
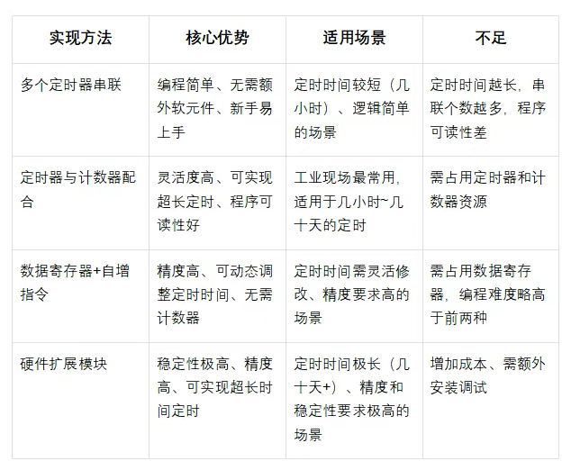
实现长定时的核心思路的是“拆分累积”——将长定时时间拆分为多个短定时段,通过定时器串联、定时器与计数器配合等方式,将多个短定时的时间累积,最终实现超长延时。以下介绍4种最实用、最易上手的方法,按“操作难度+实用性”排序,兼顾新手入门和工程实战。
方法一:多个定时器串联(最基础、易上手)
核心逻辑:
将前一个定时器的延时常开触点,作为后一个定时器的驱动条件,多个定时器依次触发,总定时时间为所有单个定时器定时时间之和。适用于定时时间要求不特别长(如几小时)、编程逻辑简单的场景,无需额外软元件,新手可快速掌握。
程序示例:
假设需要实现4000s(300分钟)的长定时,单个定时器最大定时3276.7s,可拆分两个定时器:T0设定3000s,T1设定800s。当驱动信号X0接通时,T0开始计时;T0计时达到3000s后,其常开触点闭合,触发T1开始计时;T1计时达到800s后,其常开触点闭合,触发输出Y0动作,总定时时间=3000s+800s=3800s。

注意事项:
1、定时器串联数量可根据需求增加,总定时时间=所有定时器设定时间之和,最大可实现3276.7s×n(n为串联个数),满足几小时甚至十几小时的定时需求。
2、建议使用积算型定时器(如T250~T255),避免PLC断电或驱动信号短暂断开导致计时清零,确保长定时的连续性。
3、若需中途停止定时,可在定时器线圈前串联常闭触点(如X1),X1接通时,定时器线圈失电,计时停止并复位(非积算型)或保持(积算型)。
方法二:定时器与计数器配合(最常用、灵活)
核心逻辑:
用一个短定时定时器(如1s、10s)产生固定周期的脉冲信号,将该脉冲信号作为计数器的计数输入,计数器累计脉冲次数,当累计次数达到设定值时,实现长定时。总定时时间=定时器周期×计数器设定值,灵活性极高,可实现几小时、几十小时甚至几天的长定时,是工业现场最常用的长定时方法。
程序示例:
假设需要实现36000s(10小时)的长定时,可设置:定时器T0(100ms时钟)设定K1000(对应10s,100ms×100=10000ms=10s),产生10s周期的脉冲;计数器C0设定K360(累计360次),总定时时间=10s×3600=36000s=10小时。

注意事项:
1、定时器周期可根据长定时精度调整:精度要求高,可设置1s周期(T0 K10);精度要求低,可设置10s、60s周期,减少PLC扫描负担。
2、计数器选择:16位计数器(C0~C199)最大计数32767次,若需更长定时,可采用两个计数器串联(如C0累计32767次,触发C1计数1次,总计数=32767×n),或使用32位计数器(C200~C234),最大计数范围可达±2147483647次,可实现几年的长定时。
3、必须设置复位电路(如X1),否则计数器计数完成后,将保持状态,无法重新开始定时;若需断电保持,可选用积算型计数器(C100~C199)。
方法三:利用数据寄存器+自增指令
(高精度、可动态调整)
核心逻辑:
利用PLC的内部时钟脉冲(如M8011,10ms脉冲;M8012,100ms脉冲;M8013,1s脉冲),通过自增指令(INC)让数据寄存器(D)累计脉冲数,再通过比较指令(CMP)判断累计值是否达到设定的长定时对应值,达到则触发输出。该方法无需定时器和计数器配合,可动态调整定时时间,精度高,适用于定时时间需要灵活修改的场景。
程序示例:
假设需要实现7200s(2小时)的长定时,选用M8013(1s脉冲),数据寄存器D0累计脉冲数,设定值为7200(对应7200s)。工作过程:X0接通后,M8013每1s产生一个脉冲,触发D0自增1;通过CMP指令比较D0与K7200,当D0≥7200时,触发M0动作,再由M0控制Y0输出,长定时完成。

注意事项:
1、时钟脉冲选择:根据精度需求选择,1ms脉冲(M8010)精度最高,但会增加PLC扫描负担;1s脉冲(M8013)兼顾精度和效率,最常用。
2、数据寄存器选择:16位数据寄存器(D0~D199)最大数值32767,对应32767s(约9.1小时);若需更长定时,可使用32位数据寄存器(如D0、D1组合),最大数值2147483647,可实现几年的长定时。
3、动态调整:若需修改定时时间,无需修改程序,只需修改比较指令中的设定值(K值),或通过触摸屏、上位机修改数据寄存器D0的设定值,灵活性极高(如果是很长时间的,建议用D200以上的掉电保存寄存器,确保掉电时也能保存之前的定时)。
方法四:硬件扩展模块
(最稳定、适用于超长时间)
当长定时时间极长(如几天、几十天),或现场对定时稳定性、精度要求极高(如工业设备待机、长期静置控制),软件编程方式可能受PLC断电、程序异常等影响,此时可采用三菱PLC的硬件扩展模块,直接实现长定时,无需复杂编程,稳定性更高。
1、 常用扩展模块:
FX系列专用定时扩展模块:如FX2N-1TM(1通道高速定时模块)、FX2N-2TM(2通道定时模块),支持超长定时,定时范围可达0.001s~9999小时,精度高,可独立于PLC主程序运行,不受扫描周期影响。
通信型扩展模块:通过连接时钟模块(如FX2N-1TC),利用模块内部的实时时钟,实现按时间点触发的长定时,可设置年、月、日、时、分、秒的定时触发,适用于需要按固定时间执行的场景(如每天凌晨3点触发设备自检)。
2、 应用说明:
硬件扩展模块的使用步骤简单:将模块与PLC主机连接(FX系列采用总线连接,无需额外接线),通过编程软件(如GX Works2、GX Developer)设置模块参数(定时时间、触发方式、输出方式),模块即可独立完成长定时控制,输出信号直接接入PLC输入端子或直接驱动外部负载。
优势:稳定性高,不受PLC主程序扫描周期、断电(模块自带备用电源)影响;定时精度高,可实现超长时间定时;编程简单,无需复杂的软件逻辑,仅需设置模块参数即可。
不足:需要额外采购扩展模块,增加成本;适用于对定时稳定性、精度要求极高的场景,普通场景无需使用。
长定时实现方法对比及选型建议

长定时编程注意事项
1、避免计时丢失:若需保证断电后定时不丢失,需选用积算型定时器、积算型计数器,或采用硬件扩展模块(带备用电源);非积算型元件断电后计时清零,仅适用于无需断电保持的场景。
2、减少PLC扫描负担:避免使用过高频率的时钟脉冲(如1ms脉冲),尤其是长定时场景,优先选用100ms、1s脉冲;多个长定时程序避免集中在一个扫描周期内,合理分配程序逻辑。
3、设置复位电路:所有长定时程序必须设置复位信号(如手动复位按钮X1),确保定时完成后可重新启动,避免程序陷入死循环。
4、精度控制:软件编程方式(前三种)受PLC扫描周期影响,定时精度存在微小误差(一般±1个扫描周期);若精度要求极高(如毫秒级),优先选用硬件扩展模块或高速定时器。
5、程序可读性:编写长定时程序时,给软元件(定时器、计数器、数据寄存器)添加注释,明确每个元件的作用;多个定时器串联时,按定时顺序排列,便于后期调试和维护。